{{ 'fb_in_app_browser_popup.desc' | translate }} {{ 'fb_in_app_browser_popup.copy_link' | translate }}
{{ 'in_app_browser_popup.desc' | translate }}
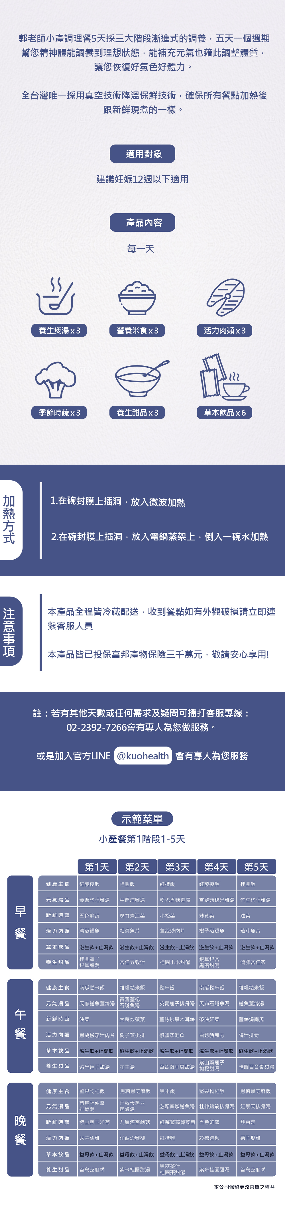
!有個人專屬養生調理顧問,一對一服務更貼近您的需求!
☆每日新鮮現做,全程3℃低溫冷藏配送。
☆真空急速降溫保鮮技術,餐點就跟現煮一樣。
☆堅持使用頂級漢方草本與優質食材,完全無添加味精。
全店,常態性運費1600免運
商品存貨不足,未能加入購物車
您所填寫的商品數量超過庫存
{{'products.quick_cart.out_of_number_hint'| translate}}
{{'product.preorder_limit.hint'| translate}}
每筆訂單限購 {{ product.max_order_quantity }} 件
現庫存只剩下 {{ quantityOfStock }} 件
⚠️訂餐後會有專門調理師一對一聯絡您,確認配送時間
