{{ 'fb_in_app_browser_popup.desc' | translate }} {{ 'fb_in_app_browser_popup.copy_link' | translate }}

{{ 'in_app_browser_popup.desc' | translate }}

小產調理餐 15天份

小產調理餐 15天份

!有個人專屬養生調理顧問,一對一服務更貼近您的需求!
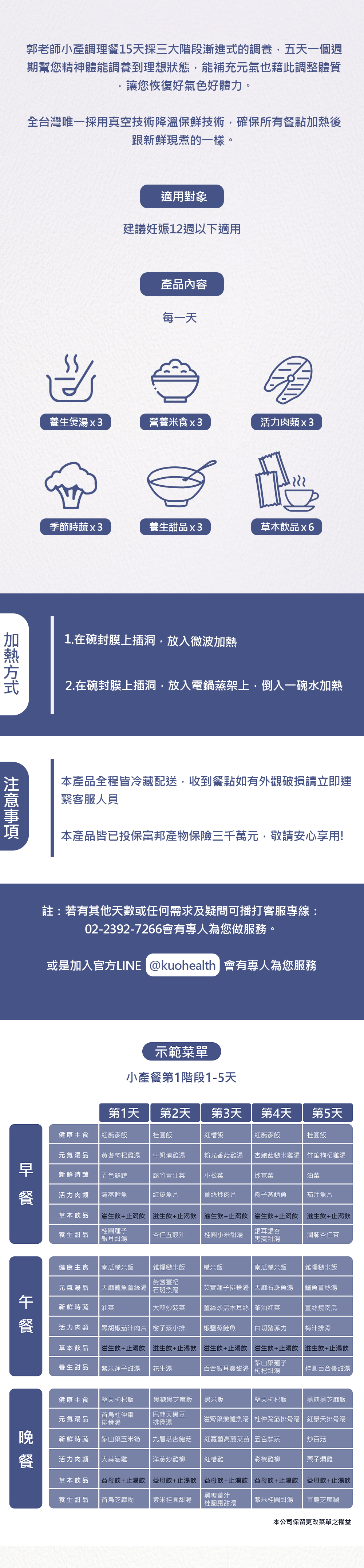
☆每日新鮮現做,全程3℃低溫冷藏配送。
☆真空急速降溫保鮮技術,餐點就跟現煮一樣。
☆堅持使用頂級漢方草本與優質食材,完全無添加味精。


NT$37,500
NT$29,999
{{shoplineProductReview.avg_score}} {{'product.product_review.stars' | translate}} | {{shoplineProductReview.total}} {{'product.product_review.reviews' | translate}}
{{amazonProductReview.avg_rating}} {{'product.product_review.stars' | translate}} | {{amazonProductReview.total_comment_count}} {{'product.product_review.reviews' | translate}}
數量 組合數量
加入追蹤清單
一次最大商品購買數量限制為 99999
該數量不適用,請填入有效的數量。
售完

商品存貨不足,未能加入購物車

您所填寫的商品數量超過庫存

{{'products.quick_cart.out_of_number_hint'| translate}}

{{'product.preorder_limit.hint'| translate}}

每筆訂單限購 {{ product.max_order_quantity }} 件

現庫存只剩下 {{ quantityOfStock }} 件

若想購買,請聯絡我們。
加入追蹤清單
商品描述
送貨及付款方式
顧客評價
商品描述

⚠️訂餐後會有專門調理師一對一聯絡您,確認配送時間

送貨及付款方式

送貨方式

  • 美國跨境宅配
  • 黑貓-冷藏

付款方式

  • 信用卡分期付款
  • LINE Pay
  • 銀行轉帳_SHOPLINE Payments
  • 信用卡付款
  • 貨到付款 (黑貓快速到店)
顧客評價
{{'product.product_review.no_review' | translate}}

相關產品